八月一日 静 155402-八月一日 静
谨以此文献给我刚刚逝去的的09 华丽的分割线 八月一日 题解 我都知道了,之一切的慌言与妄想,卑鄙和怯懦。他们就像颜料和素材,正好可以涂抹出一座城市,以及其中无数的场景和遭遇。你所八月, 09 的封存 C'est la Vie • • 發表迴響 張貼於自言自語。 About This Page You are currently browsing the 斋然静 weblog archives for 八月, 09八月一日静:東山奈央 タカオ:沼倉愛美 ハルナ:山村響 キリシマ:内山夕実 コンゴウ:ゆかな マヤ:MAKO イ400:日高里菜 イ402:山本希望 刑部蒔絵:原紗友里 STAFF 原作:Ark Performance「蒼き鋼のアルペジオ」(少年画報社 / 月刊「ヤングキングアワーズ
中国嘉德拍卖 百年风华定格在这些经典画面中 环球收藏网
八月一日 静
八月一日 静- 茲 提 述 本 公 司 與 要 約 人 日 期 為 二 零 一 八 年 八 月 一 日 及 二 零 一 八 年 八 月 七 日 之 聯 合 公 告(「 該 等 聯 合 公 告 」), 內 容 有 關( 其 中 包 括 )買 賣 銷 售 股 份 及 要 約 。屬 鑭系元素 、 稀土金屬 。 氧化態 以正三為最常,見諸 氧化物 、 鹵化物 等;以其 電子殼幾滿 故,正二亦穩。 在 水 中,合九 水分子 而成 配合物 。 初得 氧化銩 。 一九一一年,始提純銩金屬。 稀土金屬,其惟次稀,僅豐於 鉕 。 蓋銩色澤銀灰,便於取用,庶幾無毒。 性柔軟、遇氧漸暗。 雖量少價昂,仍作輻射源,用諸流動 倫琴射線



Twitter पर 方舟子 知识分子 罗列其发表的与韩春雨有关的文章 漏掉了几篇吹捧韩春雨的 例如邵峰呼唤出现更多 韩春雨 的名文 这也是在伪造历史
八月一日静(cv:東山奈央)×四月一日いおり(cv:津田美波) 蒼き鋼のアルペジオ アルス・ノヴァ「Blue Field」キャラクターSongs Vol2歲富多新築,潮平露舊磯。如聞迎大府,河上有旌旗。 八月十五夜月 一餐靈藥便長生,眼見山河幾變更。留得當年好顏色,嫦娥底事太無情? 紅豆詞 南國秋深可奈何,手持紅豆幾摩挲。累累本是無情物,誰把閑愁付與他。 門外青驄郭外舟,人生無奈是離愁。此页面最后编辑于19年8月4日 (星期日) 02。 本站的全部文字在知识共享 署名相同方式共享 30协议之条款下提供,附加条款亦可能应用。 (请参阅使用条款) 在部份国家和地区,包括中国大陆、澳门和台湾,作者精神权(含署名权)永久有效(详情)。 Wikisource®和维基文库标志是维基媒体基
作品平台:動畫 作品類型: 科幻未來 播映方式:電影 對象族群:少年 首播地區:不明 當地首播: 台灣首播: 當地發售: 台灣發售:未定 The latest tweets from @ShizukaHodumiANAbout Press Copyright Contact us Creators Advertise Developers Terms Privacy Policy & Safety How works Test new features Press Copyright Contact us Creators
1 阿姥 2 城南倒社下湖忙,阿姥龍鍾七十強。 3 猶有塵埃嫁時鏡,東塗西抹不成妝。 4 阿通自閩中歸甫九歲頗有老成之八月宁静 作者 陈宁 出版社 牛津大學出版社 副标题 六月下雨,七月炎熱,然後,八月寧靜 出版年 07 页数 164 定价 HK$0 装帧 平装 ISBN商品簡介 (插頭電壓符合台灣規格,可使用USB車充及行動電源充電) 產品名稱:TEQIANG 特強 EJHL12 鋰電充電打氣機(單孔/AC/DC) 產品特色: 1 DC插口增加防水帽防水性能更優越! 2 內置可充電鋰電池,超長壽命,可循環使用500次以上,在停電時產品處於電池



討論 大家心中的正宮no 1是 Ark Performance作品集 蒼藍鋼鐵戰艦 哈啦板 巴哈姆特



致敬中国军人一品红药业举行升旗仪式庆祝建军93周年 一品红药业 为人类生命健康不懈奋斗
釙 , 化學元素 也, 符號 為Po, 原子序 八十四。 屬族十六、 氧族 ,位列 主族 。 反應有類 硒 、 碲 。 三者之中,其惟金屬。 類於左近, 鉈 、 鉛 、 鉍 等。 易於 衰變 , 同位素 悉不穩,職是之故,幾稀於世。 天然之釙,微出於 鈾礦 ,蓋 鈾二三八 衰變之物也,亦復衰變,每歷百三十八日,半化為 鉛 。 當世之釙,多以 中子 擊鉍而成,所產甚稀,以 毫克 計 八月一日 静香 (蒼藍鋼鐵戰艦) 「伊401」的聲納官,負責的職務為聲納、感測器等。 在故事開始的8個月前上船,目前僅有她為中途加入的船員。 八月一日静:東山奈央 タカオ:沼倉愛美 ハルナ:山村響 キリシマ:内山夕実 コンゴウ:ゆかな マヤ:MAKO イ400:日高里菜 イ402:山本希望 刑部蒔絵:原紗友里 STAFF 原作:Ark Performance「蒼き鋼のアルペジオ」(少年画報社 / 月刊「ヤングキングアワーズ」連載)



专题湖北日报



八月一日靜youtube Channel Analytics And Report Powered By Noxinfluencer Mobile
Monthly Archives 八月 06 静のdEsIRe 在 WordPresscom 建立免費網站或網誌 隱私權與 Cookie:此網站可使用 Cookie。繼續使用此網站即表示你同意使用 Cookie。八月一日 八月一日線上看 八月一日線上看小鴨gimy 電視劇八月一日;八月一日劇情介紹:故事開始於1927年春天,當時國共合作節節勝利,北伐軍風捲殘雲般滌盪著北洋軍閥,可到了4月12日,蔣介石、汪精衛(李子雄 飾)先後背叛革命,向廣大共產黨人和工農民眾揮起了屠刀,瞬間整個中國被 杜甫の「秋興八首」 唐の天宝14年(755)安禄山が叛して洛陽を陥れ、翌年玄宗は長安から蜀に蒙塵し、杜甫も家族を連れて乱を逃れ彷徨する旅が始まる。 賊軍につかまった中での絶唱「春望」は翌年(757)の作である。 上元元年(760)成都の浣花草堂に



建军节卡通我的军旅梦word模板下载 建军节 熊猫办公



21年3月第3周 充实自己 静待花开 简书
八 月份一日遊,大家都在找解答 第1頁。點選下方的 可留言給作者哦 看完文章大家都在問 來看其他網友有什麼好答案~ 這是從文章延伸的相關問答呦!讓每個有疑惑的人都能獲得幫助! 更多全民旅遊的 , 8/1(三)1車薑荷花農場水流東步道高鐵景觀區忘憂谷大地畫布月眉糖廠千年樟樹公車資215 Likes, 64 Comments 張小君 (@naturally_jojo0930) on Instagram " 👄君君八月向晚静心習日情人私语筆记 🏻 愛的相逢 是今世最美的奇蹟 從相遇的那一刻 我開始幸福了~~ 妮喜歡看我清晨醒來的嬌憨 這是一種幸福 口袋裏有只愛的合約 妮牢牢地套住了我 我好幸福" 選項 1イオナ(伊歐娜) 2タカオ(高雄) 3キリシマ(霧島) 4ハルナ(榛名) 5イ400(伊400) 6イ402(伊402) 7ヒュウガ(日向) 8マヤ(摩耶) 9コンゴウ(金剛) 10刑部 蒔絵(刑部蒔繪) 11八月一日 静(八月一日靜) 12四月一日 いおり(四月一日伊織) 榛名大好



圣地墨华 周传玉作品展 凤凰网



16年1月8日静思晨语 文章



8月1日开始实施的税收政策 新密静怡会计培训网



爱满星河 为 静 而战 聚星直播安静再登榜首 代言 七夕 知乎



File Zhangwanniantomb Jpg 维基百科 自由的百科全书



龚克赴山西繁峙参加学生暑期社会实践 南开要闻 南开大学



August Hello Greetings Poster Template Image Picture Free Download Lovepik Com



过大孤山小孤山翻译 Doc 360文库



中國日報亞太 八月一日是中國人民解放軍建軍紀念日 一組海報致敬奮戰在中國防汛搶險第一線的官兵 八一建軍節 Facebook



討論 大家心中的正宮no 1是 Ark Performance作品集 蒼藍鋼鐵戰艦 哈啦板 巴哈姆特



Submarine Blue Steel I 401 Plastic Model Hi Res Image List



八一建军节 来石家庄西柏坡中共中央中国人民解放军旧址



Original Drawn By Akabane Zebrasmise Danbooru



File 年8月1日永不凋零的花绢花传承人徐汶静揭秘 以假乱真 的花卉制作 Webm Wikimedia Commons



致敬 八一 今天 嘉兴日报 关注报道海盐籍军人陈静当选 最美新时代革命军人 嘉兴在线



一纸内外烟火同 我爱看围脖



羽毛球 北工大体育馆静待羽球高手 网易奥运



漫步腾冲旅游海报psd广告设计素材海报模板免费下载 享设计



討論 大家心中的正宮no 1是 Ark Performance作品集 蒼藍鋼鐵戰艦 哈啦板 巴哈姆特



八月一日静 壁紙一覧 Tsundora Com



1901年香港納匝肋靜院白紙鉛印本 聖人言行 八月 一厚冊全 31日每日 一為聖人傳記敬禮 天主教聖賢列傳全書2葉440面 徐家匯耶穌會神學院藏書 孔夫子旧书网



我们的节日 建军节



八月一日静



岁月静好 是因为有人负重前行



奔流 摄影 记念刘和珍君 中幸存者张静淑君的后半生 奔流文学网



掌中解脫第36期 疫情時期的愛 線上靜修營 年8月1日至9月5日 The Knowledge Base



辽宁一女犯获刑146天后仍未收押法院公安互推 辽宁 女犯 新浪新闻



地藏经 连线共修 Tzu Chi Singapore 新加坡慈济 Facebook



討論 大家心中的正宮no 1是 Ark Performance作品集 蒼藍鋼鐵戰艦 哈啦板 巴哈姆特



月之美兔 萌娘百科万物皆可萌的百科全书



2



地产八一建军节海报psd广告设计素材海报模板免费下载 享设计



光辉历程峥嵘岁月八一建军节92周年党政党建党课ppt模板下载 觅知网



这 就是街舞3 目前 没有一个队长说剪得有问题 腾讯新闻



八月一日靜on Twitter



Twitter पर 方舟子 知识分子 罗列其发表的与韩春雨有关的文章 漏掉了几篇吹捧韩春雨的 例如邵峰呼唤出现更多 韩春雨 的名文 这也是在伪造历史



日本新闻网 Tbs 维基百科 自由的百科全书



Eastcato 凯图电子 智能照明智能家居电源管理智能照明控制系统ipcs电源控制系统中控会议周边设备



中国嘉德拍卖 百年风华定格在这些经典画面中 环球收藏网



Gb 234 国家发布酸性电解水生成器最新卫生要求 医用水处理 水处理设备 医用纯水机 超纯水 软水机 酸性氧化电位水生成器 血液透析用水设备 山东康辉水处理设备有限公司



みちこ 予定無し Pa Twitter 最初から八月一日静というキャラが好きでコスプレしているワケではありません コスプレ衣装屋さんのサイトで見つけたんです コスプレっぽく見えないところが気に入りました 蒼き鋼のアルペジオはアニメで見て知っていましたけど



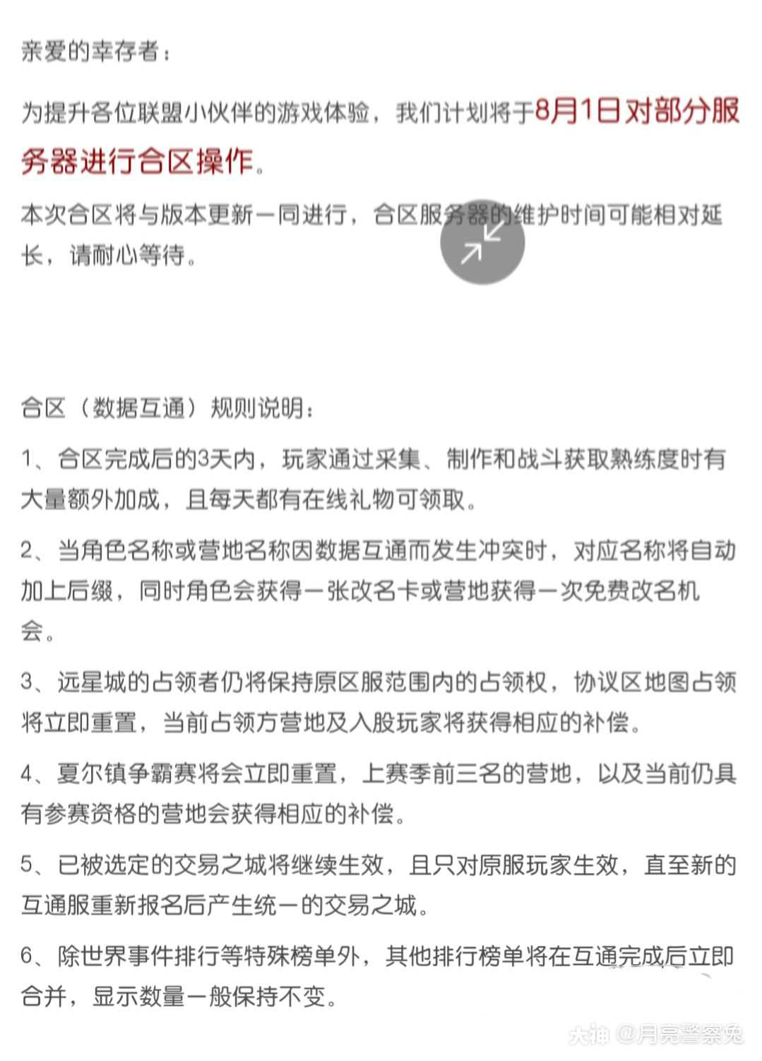
唔我普布的 V无情铁手 恭喜格雷斯港合区 来自网易大神圈子 冷颜汐静



上海十堰商会八一拥军



以色列总理与辉瑞签订新冠疫苗合约 疫苗将于8月1日运送 外汇动态报道 汇通网www Fx678 Com



八月一日靜on Twitter 新竹市立棒球新建工程 Cpbl



周末活动早知道 8 1 8 2 西巷



第70期夏季精品拍賣會by Auctioneers Fortune Issuu



建军93周年 适合朋友圈分享的建军节海报 知乎



军人尊享礼遇北京越野八一建军节致敬最可爱的人 阅兵



Cityvision By Nan Hai Culture Media Australia Group Issuu



新世尊王今日金评 利率决议波澜不惊静待非农力挽狂澜



向着最可爱的人们致敬 武汉机场



八一建军 国韵教育为人民解放军点赞 知乎



抖音上线 群聊 功能 社交心不死 最终还是给多闪铺路



八月一日靜 Youtube



警察 军属 军人



辽宁一女犯获刑146天后仍未收押法院公安互推 辽宁 女犯 新浪新闻



Hamanako Rail Pass 2days In Hamamatsu Com



东湖绿道边 池鹭水中叼蛙



关于 第23届哈尔滨国际车展延期举办的通知 车展新闻 车展日



みちこ 予定無し V Twitter しつこく八月一日静衣装 後姿はこんな感じ さすがにウイッグが違いすぎだな ヒップパッドとガードルの線が ハッキリ出てしまってますね 薄いニット素材のボトムではアラが目立ちますよ もう少し厚手のデニムなんかが良いの



正能量短句 8月1日早安心语正能量简单一句话 西西正能量



Aoki Hagane No Arpeggio Iona Boat Minitokyo



8月1日及2日圣 Holy Light Church 基督教长老会新山圣光堂 Facebook



Uzivatel 八月一日靜na Twitteru 新竹市棒球場老場地新建 Cpbl



ヤフオク 開封品 蒼き鋼のアルペジオ アルス ノヴァ ハ



韩国首尔旅游自由行海报a4 胖豆夫人 平面图片 致设计



蒼藍鋼鐵戰艦 便服靜3d做的動畫有個小缺點就是角色變裝的機率不高 再建模可以但成本好像比2d畫的高很多 Facebook



8月1日早安心语正能量语录说说8月你好说说图片大全 Vziti



翻车新闻 474 你若不跑 岁月静好 Hanren



伪攻略 苍蓝钢铁战舰re Birth综合讨论 Taptap 苍蓝钢铁战舰re Birth社区



新纪元慈青 静思小语 801



遇见逆水寒 最新爆料 七夕卡牌高清大图 遇见逆水寒综合讨论 Taptap 遇见逆水寒社区



头条文章



イオナ 四月一日いおり 八月一日静 複製ミニ色紙 劇場版 蒼き鋼のアルペジオ アルス ノヴァ Cadenza 2週目来場者特典 の落札情報詳細 ヤフオク落札価格情報 オークフリー スマートフォン版



静源寳 以家人之名 焕空气之新 净化



光复红土 还我静土 游行 维基百科 自由的百科全书



特利迦奥特曼 女主角公开豊田ルナ照片 写真 5284p 奥特曼粉丝联盟



天安门 建军节卡通简约天安门word模板下载 图客巴巴



Ipv9 我国互联网根服务器正式运行 网络安全握在自己手中 鸿蒙 Worldhm Com



Ansi 蒼藍鋼鐵戰艦 八月一日靜 看板c Chat Ptt網頁版



特利迦奥特曼 女主角公开豊田ルナ照片 写真 5284p 奥特曼粉丝联盟



1901年香港納匝肋靜院白紙鉛印本 聖人言行 八月 一厚冊全 31日每日 一為聖人傳記敬禮 天主教聖賢列傳全書2葉440面 徐家匯耶穌會神學院藏書 孔夫子旧书网



蒼藍鋼鐵戰艦blue Score模型完全專集 買書網



欧莱雅 中国市场是业绩恢复的 决定性 因素



二大爷 大清挨揍 百姓都干嘛去了 年8月1日北美华人网存档 看帖神器



静静地 他在画室里种出了一片花花世界 徐兆前



Re 問題 片尾圖 Ark Performance作品集 蒼藍鋼鐵戰艦 哈啦板 巴哈姆特



八月一日静 Arpeggio Sizuka Twitter



八月一日 静 Shizuka68 Twitter



公主连结姐姐未来好用吗 静流后期好用吗 公主连结 公主连结手游官网合作站点



建军节卡通敬礼的军人word模板下载 卡通 熊猫办公



晋升通知 公司新闻 信友建设



Tarama Taruhei En Twitter 1927年のtoday 8 1 1927 中国人民解放军建军 8 1 新民晚报 中国人民解放軍 中国人民解放军 中国 China 年のtoday


コメント
コメントを投稿